탐색 건너뜀

MODUS™ 측정 소프트웨어

MODUS는 Equator 시스템에 사용되는 강력한 계측 패키지로, CAD 기반 프로그래밍과 복잡한 프로파일의 측정에 활용됩니다.

MODUS 정보

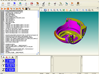
MODUS는 Organiser로부터 DMIS 스크립트 실행 명령을 수신한 후 이를 표준 I++ 명령으로 변환하여 UCCserver Equator로 보냅니다. MODUS는 측정 루틴을 완벽한 그래픽으로 표시하는 간편한 사용자 인터페이스를 통해 포괄적인 3차원 계측 기능을 제공합니다. 마법사를 이용하여 일반적 측정 작업을 빠르고 간편하게 지정할 수 있어 모범 방식이 확실하게 적용됩니다.

엔지니어는 프로그램 가능 시스템에서 종합 MODUS™ 프로그래밍 소프트웨어로 모든 부품(단순 또는 복잡한 부품이거나 다면체 또는 자유 형태의 부품)에 대한 측정 루틴을 신속하게 만들 수 있습니다.

MODUS는 산업 표준 SP25 프로브를 사용하여 Equator 시스템에서 쉽게 스캔 및 터치 측정을 프로그래밍할 수 있습니다. 스캔하면 수천 개의 데이터 점을 선택해 형상을 정의할 수 있어 진정한 형태 분석이 가능합니다.

주요 기능

  • MODUS - 스크린 캘리퍼 rsp3 I++ DME 준수 계측 컨트롤러(Equator 컨트롤러 포함)의 완벽한 지원
  • Equator 게이지 비교 방법과 완벽하게 호환
  • IGES, STEP, Parasolid® 및 VDA-FS의 중립 형식을 지원하는 CAD 기반 오프라인 프로그래밍 - 프로그램은 거의 또는 전혀 검증 없이 기계를 가동 상태로 준비시킵니다
  • CATIA®(v5 및 v4), Siemens® NX™(전신은 Unigraphics®), Pro/E® 및 Solidworks® CAD/CAM 솔루션과의 탁월한 통합성
  • 원시 DMIS 지원
  • 인증 받은 수학적 알고리즘
  • 강력한 텍스트 및 그래픽 보고 기능
  • 인증된 Q-DAS를 포함하여 열린 방식의 결과 데이터 출력

표준 준수로 상호 운용성 향상

DMIS, I++ DME, DML 및 Microsoft® SQL Server 등의 업계 표준을 기반으로 함으로써 MODUS는 기존 프로그램 및 보고서와 최대한의 호환성을 지원합니다. 유연한 보고 옵션에는 텍스트 기반 및 그래픽 보고서는 물론이고, 종합적인 SPC 분석에 필요한 공인 Q-DAS를 비롯하여 다양한 파일 형식으로 내보낼 수 있는 결과 데이터가 포함됩니다.

종합적인 사용자 정의 형식의 기존 텍스트 보고서를 포함하여 MODUS의 보고 기능은 광범위합니다. 그래픽 보고 기능은 위스커 차트 또는 수많은 형상의 3D 형태 플롯이나 위스커 차트를 포함한 CAD 모델과 대비하여 결과를 표시할 수 있습니다.